最近游戏行业的内卷可以说已经“卷到天花板”了,广告成本一年比一年高,厂商对 ROI 的要求也越来越严苛。在这种压力下,各种买量手段层出不穷,比如游戏直播买量。从 2022 年开始,很多厂商就开始试水这种模式,到现在已经升级了不少玩法。
不过,相信接触过直播买量的朋友们都知道,直播买量成本几乎是信息流效果广告的两倍,且存在资源投入大、效果难以量化等劣势。那么,这么“烧钱”的模式,为什么还是能吸引一大波厂商入局?到底怎么才能做好游戏直播买量?
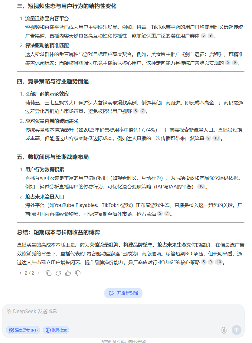
我把这个难题抛给了最近最炙手可热的DeepSeek:

国产之光果然不是浪得虚名啊!今天我就结合自己多年的游戏直播投放经历和DS的一些思路,来聊聊直播买量背后的逻辑,以及一些实战经验,相信一定能够给你启发。
刚刚提到,游戏直播买量虽然“烧钱”,但为什么还能吸引那么多厂商投入?答案其实很简单——它的优势也是其他模式比不上的。首先,从玩家的角度来说,直播带来的互动感和参与感,是传统广告无法比拟的。玩家通过直播,不仅能看到游戏的实际玩法,还能直接跟主播和其他观众互动,仿佛加入了一个熟人圈子。这种社区氛围能极大增强情感价值,让玩家更有归属感,也更愿意留在游戏里。而对厂商来说,直播买量的优势就更明显了:
其一是能提高用户黏性。直播的实时互动和生动展示能快速吸引玩家兴趣,让他们更容易“入坑”,对品牌打造和游戏产品留存有显著帮助。
其二是能增强付费转化。主播的引导和游戏展示,有助于激发用户的消费欲望,增强付费习惯,从而获得更高的ROI。
其三是能与玩家进行实时反馈。直播过程中,玩家会直接提出建议和反馈,这对游戏优化和后续内容开发来说,都是一手的宝贵信息。
简单来说,信息流是一夜情,直播是厮守终生啊!——玩家的参与度和忠诚度回报没得比!
根据去年的《中国互联网络发展状况统计报告》,截止2023年12月中国网络直播用户规模增长至8.16亿人,其中游戏直播用户规模接近3亿,而中国的游戏玩家规模有7亿人。
也就是说每10个玩家里,就有4个玩家有着观看直播的习惯,而这一趋势还在持续增长。
像抖音、快手、B站这些平台的游戏直播场次和观看人数,在过去两年里都呈现爆发式增长。而且,现在连视频号和小红书也开始全面布局直播功能,可见这个市场的潜力有多大。
游戏直播的玩法也越来越多样化。除了常见的游戏解说和互动,很多厂商开始加入“活动直播”,比如在传统游戏直播的基础上叠加舞蹈、竞猜、抽奖、策划面对面等互动内容和玩法,利用版本前瞻、周年庆活动、玩家回馈等特殊节点去扩大传播范围。
除活动直播之外,更是出现了售卖游戏道具的“带货”直播。比如,《穿越火线》的首次直播带货活动,仅预约人数就高达530万,最高在线人数28万,直播观看总人数达1200万,开播半小时,《穿越火线》游戏道具的销售额就突破1000万元大关,直播3小时累积吸引了超60万名用户付费。再比如,《王者荣耀》去年在抖音做了一场“策划爆料”直播,主播一边打游戏一边送皮肤,观众实时刷弹幕提问,把“氪金入口”直接做成弹幕按钮,用户点击就能跳转购买,当场付费率涨了30%!
据不完全统计,在这些活动举措下,抖音游戏活动直播间的增粉效率对比常规直播间整体提升575%,跑量能力提升0.4-10倍,激活成本下降20-70%,付费成本下降20-50%,广告ARPU提升10倍,自然转化量提升25倍。可以说,游戏直播不仅能拉新,还能促消费,更重要的是,它在内容创新上的空间非常大。在这个竞争愈发激烈的游戏抢量时代,不仅是研发团队需要考虑将游戏转向精品化路线,投放推广部门也不能再单纯依赖出价和预算的 “内卷”。相反,创新内容和素材已经成为破局的关键。所以,不管是已经入局的厂商,还是准备尝试的团队,都不应该忽视游戏直播这个重要的营销手段。
相信也有不少信息流优化师想入局学习直播买量,都会遇到各种各样的挑战。接下来和大家分享一下信息流买量转变为直播投流买量时可能遇到的问题及解决方法。1. 直播投放与信息流投放的“素材”差异作为优化师,我刚接触直播投放时最大的感受是,它和传统的信息流投放虽然本质上都是买量,但玩法和逻辑完全不同。信息流广告主要靠短视频或者图文素材吸引用户,通过视频或图文素材诱导用户下载,或点击头像跳转落地页下载。
而直播投放的“素材”则是直播间本身,主播动态输出的内容才是重头戏,直播推广通常有两种广告素材形式:短视频引流vs直播间直投。
短视频引流,通过视频传播吸引玩家用户下载,或点击头像进入直播间进行转化,但由于路径较长,容易出现用户进直播间后“货不对板”的情况,导致流失。直播间直投,则是直接实时推广直播画面,即由主播去主导的动态素材,其内容是更具丰富性和动态性的,通常停留三秒后会自动进入直播间,玩家可以通过点击右下角卡片或手柄下载游戏,是目前市场主流的素材推广形式。直播素材不同于短视频的是,它的内容更宽泛、动态性更高、持续时间更长,需要做的内容和脚本与短视频制作的差异非常大,这种差异性,直接影响了优化思路和执行细节。虽然通常都会有直播运营岗位去负责管理主播和负责直播内容,但是作为优化师想要实现数据突破,就需要对素材有敏锐的察觉度和创意迭代,这个就需要我们多去刷其他直播学习积攒创意,然后根据产品的实际情况去做具有正向拉收效果的活动策划。
2. 投放节奏:从规划到动态调整
在直播推广中,主播是内容素材中的核心角色,这和短视频形成了鲜明的动态性差异。因为直播具有非常强的动态性。
所以,在投放前,优化师需要充分了解直播的节奏、产品特点和目标内容,与主播、运营保持紧密沟通,具体节奏需要根据直播方案和需求去把控放量节奏,确保流量与主播承载力的动态平衡。
其中常见的放量节奏:
关键节点放量:在直播的高峰期集中冲刺做转化,适合做活动节点等。
持续稳定投放:适合日常运营,直播内容稳定输出,引导玩家自然转化。
3. 良好的沟通是提升转化最有效率的事情(投放-运营-主播-后端,直播内容与放量节奏相互配合)直播的动态性决定了投放节奏要根据直播内容和观众反响进行动态调整。除了广告策略上的优化调整,素材内容的调整同样关键,也就是我们的直播内容。例如,素材所吸引进来的玩家本身的付费欲望不强,可以通过优化游戏玩法展示(画面)、氪点引导(话术)等方式,增强玩家的充值欲望。优化师必须要与运营、主播保持紧密合作,深入理解直播内容和节奏,才能有效提升直播买量的效果。
当转化数据不佳时,到底是投手提供的人群不精准,还是运营给的流量过大导致接不住?这个问题往往是优化师和运营团队的最大矛盾点。
为了避免这种“甩锅”性问题的产生,优化师需要深入了解流量逻辑,同时多关注抖音直播相关政策及直播运营方法。通过定期的数据分析和复盘,精准排查问题并找到核心原因。
总的来说,直播投流优化师不仅需要优秀的数据分析能力,还要具备出色的沟通协作能力。通过与运营、主播及其他相关部门的紧密协作,共同制定优化策略,才能在直播买量的挑战中齐头并进,实现更好的成果。
聊了这么多关于素材内容的问题,接下来让我们回到广告投放的实际操作上。投放策略该如何选择?哪些关键点需要我们重点关注和调整?接下来,我将结合实际投放经验,分享下自己的投放心得。1. 转化目标:利用转化目标辅助提升直播数据,多目标推动跑量。直播广告的大盘转化目标以每次付费出价产品为主,其次是首次付费目标和ROI深度付费目标,这三个也是我们在直播投放中效果最好的。
除去这几个转化目标之外,这里我另外提一下偏浅层的转化目标,如激活、注册等,这些浅层目标的回收是远不如付费目标的,但也有其 “妙用” 。这类转化目标买进的的用户成本低、直播间活跃度高,在直播时可以放小部分的预算跑浅层目标,起到带动直播间浅层数据的效果,用低成本去提高直播间人气,利用羊群效应,撬动更多的人群进行转化。要注意的是浅层目标只是起到辅助提升人气及互动的作用(重要的话说三遍:辅助!辅助!辅助!),这个目标可以成为撬动转化的杠杆,但不能一味地依赖浅层目标提高直播间互动数据,也要考虑浅层数据的占比,建议可以控制在消耗占比的8%以下,以免影响直播号的用户模型。合理使用多目标搭建广告组计划进行直播跑量,目的是通过偏浅层的用户互动为杠杆去撬动深层目标的用户转化,深层用户才是我们直播互动数据的最终目标,要抓住更多的深层用户,核心还是制造游戏技巧分享、搞笑互动、高光瞬间等各种精彩直播内容来留住用户。
2. 关于定向:直播广告的定向人群该怎么选?
●莱卡(行为意向):
优点:根据行为兴趣寻找用户,人群更加精准。
缺点:覆盖范围小,拿量相对较难。
建议:账号初期可以通过莱卡快速打上直播标签,游戏产品词>玩法内容词>目标人群特征词>行业类目相关词。
●莱达(定向达人):
优点:根据达人寻找相关用户,可精准定位到对应的人群画像。
缺点:寻找合适的优质达人需要敏锐的网络洞察力。
建议:账号初期可以通过莱达快速打上直播标签,蝉妈妈/飞瓜/抖查查等数据工具。
●人群包:
优点:可以对指定人群进行定向或排除,优胜劣汰。
缺点:优质人群难以锁定,组建后需要进行投放计划的测试才知道效果。
建议:优质人群包则需要账户的数据积累,而排除包的实用性则是较大的,对直播可以有效减少负面数据。
●系统通投:
优点:覆盖范围广,拿量容易。
缺点:直播间标签易跑偏,需主播和运营具备筛选和维护能力。
建议:标签精准后选择系统通投进行扩量,需要注意的是通投会导致流量相对较泛,主播必须不断地 “洗流”,即让这部分精准的目标用户产生有效的互动及转化数据,以便更好的稳定直播标签。
3. 预算与出价:直播投放计划波动大?如何更好地控制投放节奏?
●手动出价:
优点:可控性更高,可以更灵活地调整消耗和把控成本。
缺点:大盘出价变动大,容易出现难以起量或跑量过于迅速,需要紧盯计划并严格控制预算。
建议:常规情况都可以用,但需要优化师费更多时间精力去调整,由于消耗速度的极端性,建议出价及预算调整上按阶梯式递增,小步快跑。
●最大转化(Nobid):
优点:系统智能出价,冷启动期更短,跑量相对匀速。
缺点:操作不当容易炸成本,短时间需要跑的预算越高越容易炸成本。
建议:根据直播时长与开播时间合理分配预算,为避免跑量欠佳可以多增加20-30%的预算空间。
如直播时间为10:00-12:30,一条计划预计要消耗1500元,设置全天投放,则“最大转化8400-10080元(1500/2.5×14×20%),如设置时段投放,则建议多预留1h的时间来避免“最大转化”的预算高速冲锋把成本给跑飞。
●直播UBMax(原直播UBA):
优点:自动化投放,操作投入更少、能有更大跑量能力、投放效果更稳定。
缺点:只能设置基础定向,跑量依赖系统算法,需要积累一定的转化模型才能跑得更优。
建议:自动化的跑量能力是绝对毋庸置疑的,有充足预算的话可以直接闭眼入哈!
这里我给中小预算的建议是:可以尝试,当做是相对稳定一点的“nobid”来使用,效果有优也有劣,友友可以进行一定的手动干预筛选。
直播中优化师需要实时监测跑量与转化,消耗过快时,可以借助直播蓝屏流速评估人群,通过GPM、组件点击等评估投产。直播场景中用户转化行为是具有滞后性的,建议以整场直播成本为参考,尽量避免过度频繁的调整出价和预算。
随着游戏用户对高质量内容的需求不断提升,游戏直播市场用户规模持续增长,可以预见,未来将有更多游戏厂商涌入直播买量这一战场。对于优化师来说,掌握直播买量的技巧和策略,不仅能提升个人的专业能力,还为职业发展开辟了更多可能性。这也对优化师提出了更高的要求——不断学习、适应新趋势,才能在激烈的竞争中脱颖而出。如果你还在为广告成本发愁,不妨试试直播买量——毕竟连DeepSeek都显示,直播间的用户付费意愿比传统广告高47%!(偷偷说,用DeepSeek还能提前预测哪类主播能带爆你的游戏!)PS:在三里屯信息流的公号后台留言:游戏直播,即可免费获得清华大学出品的《DeepSeek:从入门到精通》,愿大家都能远离大镰刀的伤害!
查看更多精华内容和行业资料,欢迎加入三里屯信息流知识星球!
限时5折,每天不到一块钱,享受更多专属福利!3天免费体验,不满意无理由全额退款。扫描下方二维码👇,直接加入!